产品介绍
身份证拍照申请一体机集证件照自助拍照机和身份证自助申请机功能于一身,本终端设备可用于多种证件照片的拍摄采集,用于户籍办理、身份证申领业务,具有高效率、高度智能化的特点。群众可以自行操作拍摄出自己满意的证件照片并打印或上传至相关系统照片库,拍照结束后,系统将直接通过与照片库的对接,完成照片的自动获取,通过人像比对、指纹核验、信息核对,确保办证人信息准确一致后,再进行预约、申请等一系列自助功能来办理申领手续,省去了群众拍摄照片后需要排队换用申领机,并重新输入身份信息的步骤,完成申请后,系统自动打印申请表和办理回执并向申请人发送办理通知短信。
一、功能
身份证拍照申请一体机通过厂商提供sdk自动控制相机直接设置各种参数,一次可拍三张照片以供选择,并采用模式识别技术,自动完成照片处理,按照相应的标准进行照片检测,检测成功后可自行选择模板打印或将照片上传到照片质量检测中心。证件照拍摄完成之后,群众可根据系统中文字和语音给出的相关提示在设备上自行操作申请,通过采集现场人员照片信息、采集人员指纹、办理过程全程录像,利用人像比对技术、指纹比对技术实现对一致性、准确性的自动判定,并提供相关信息给受理民警进一步核实,确保信息的准确性,完成电子档案的存档。

二、特点

▲自动升降功能:程序自动识别人像高度,并且全自动调整相机高低,自动升降,无需人工干预。
▲全自动拍照:无需手动按拍照按钮或点击屏幕拍照,程序控制自动定位人像,拍照人只需要根据语音指引坐端正,自动拍照,无需人工操作。
▲自动识别衣服颜色,针对与背景色相近的浅色衣服,系统自动禁止拍照并语音提示用户。
▲自动识别夸张表情,头偏位,肩膀不齐,并做语音提示矫正。
▲自动判断眼疾、白化病、头眼不正等残障人士,通过系统的绿色通道将照片传入后台,由人工确认残障程度并强制入库。
▲针对多次拍摄均不合格的照片,可后台人工对相关照片进行处理,以达到合格照片的要求。
三、操作流程

四、缴费支付系统
可通过支付宝、微信支付以及银行卡支付。
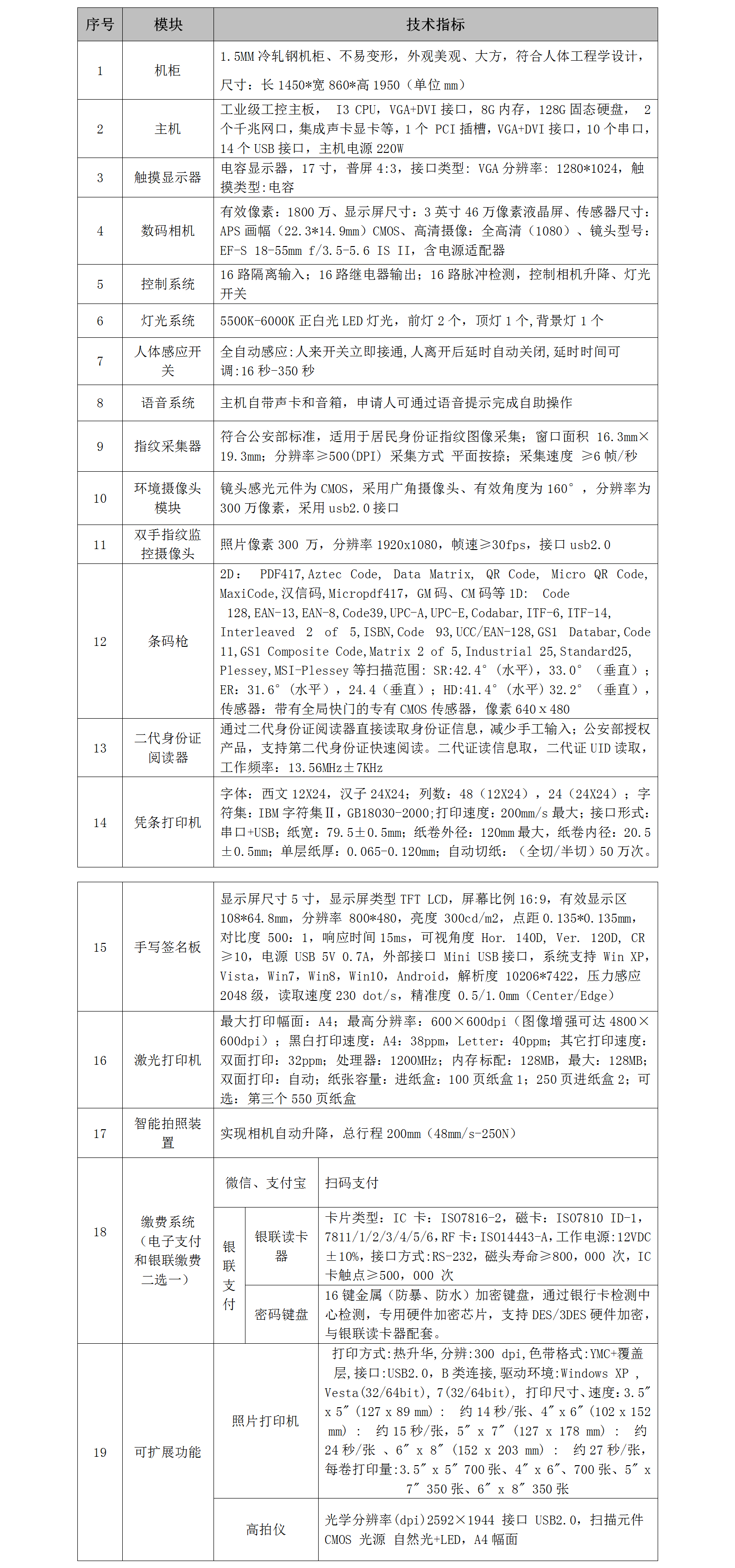
五、产品参数
